国家话剧院公示拟聘名单,易烊千玺、胡先煦等人在列
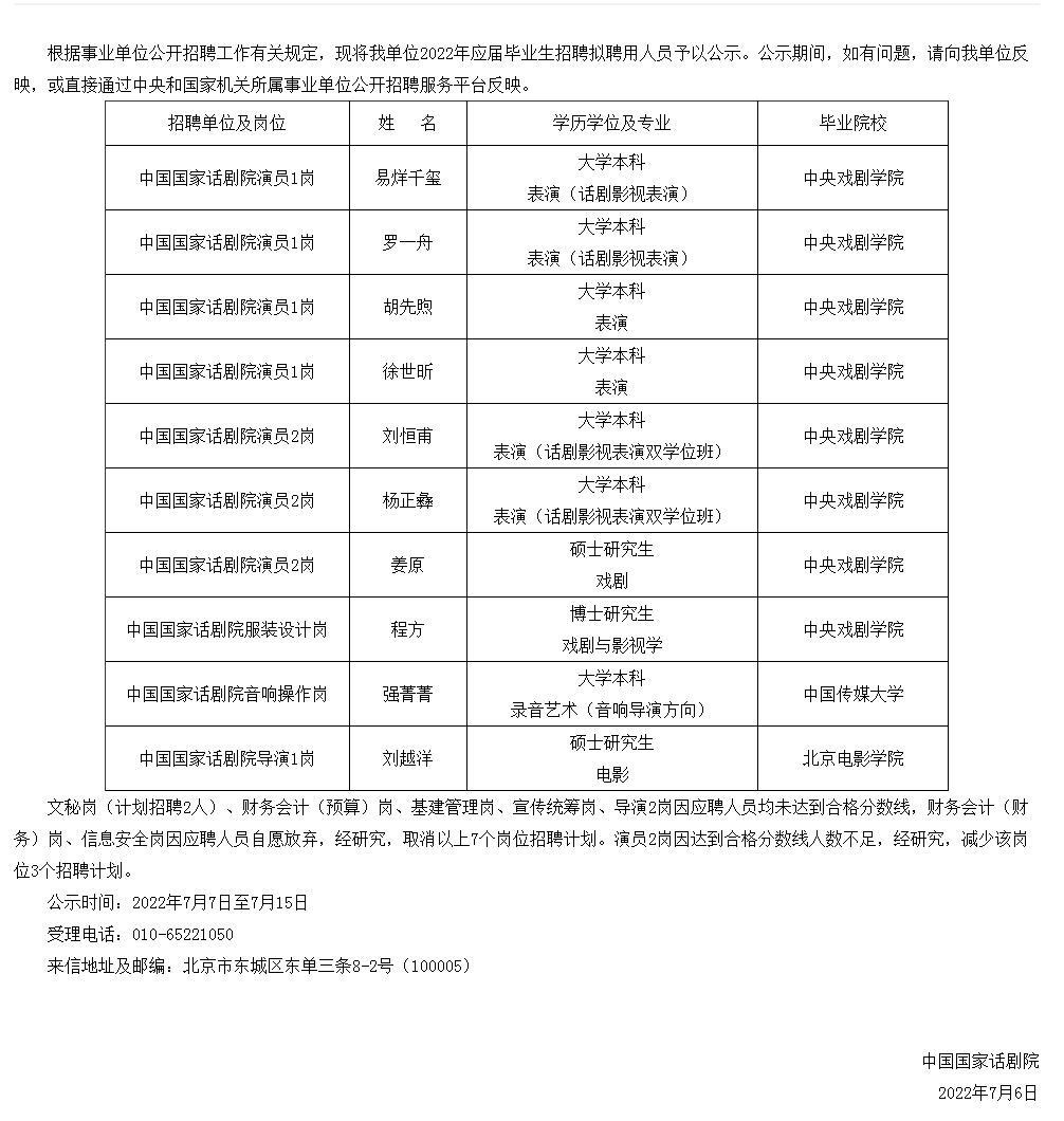
7月6日,人社部官网发布了《中国国家话剧院2022年应届毕业生招聘拟聘人员公示》。公告显示,共有10位应届毕业生成为中国国家话剧院“2022年应届毕业生招聘拟聘用人员”,其中8人来自中央戏剧学院,1人来自中国传媒大学,1人来自北京电影学院。一共包含7名本科生,2名硕士研究生和1名博士研究生。
而刚刚从中央戏剧学院本科毕业的易烊千玺、罗一舟、胡先煦等“00后”青年演员,均进入了拟聘用名单。
公示显示,文秘岗(计划招聘2人)、财务会计(预算)岗、基建管理岗、宣传统筹岗、导演2岗因应聘人员均未达到合格分数线,财务会计(财务)岗、信息安全岗因应聘人员自愿放弃,经研究,取消以上7个岗位招聘计划。演员2岗因达到合格分数线人数不足,经研究,减少该岗位3个招聘计划。
据悉,公示期间,如有问题,请向人社部反映,或直接通过中央和国家机关所属事业单位公开招聘服务平台反映。在7月15日前,如无相关问题反映,这份公告名单中的易烊千玺等影视新人,将正式成为中国国家话剧院演员。


据极目新闻,排在名单前三位的易烊千玺、罗一舟、胡先煦,除了是中戏2018级同班同学,还是一个寝室的室友。三人毕业后考上同一编制单位,从同学现在又变成了同事。
从中国国家话剧院早前公布的招聘公告来看,该院对于“演员岗”的考核要求为“不参加笔试,通过资格审查后需要进行三次面试,每次面试总成绩为100分,60分及以上为合格,60分以下人员不再进入下一次面试环节”,其中第三次面试成绩为最终成绩。
中国国家话剧院是中华人民共和国文化和旅游部直属的国家艺术院团。拥有雄厚的艺术创作资源和辉煌的戏剧文化传统。以欧阳予倩、廖承志、吴雪、舒强、金山、孙维世为代表的几代戏剧前辈,奠定了剧院的诞生、发展、继承和创新的坚实厚重的基础。
据潇湘晨报,国家话剧院可以算是国内表演专业从业者们梦想中的最高艺术殿堂,据知情人士透露,要考国家话剧院的编制,比考其他同类艺术剧院难多了,主要是门槛高、难度大,而且可以进入国家话剧院的,都是师出名门,这也就能够理解今年被招聘进去的应届毕业生,基本上都是中央戏剧学院、中国传媒大学和北京电影学院毕业的。
据红星新闻,6月30日,中央戏剧学院2022届毕业典礼举行,通过线上、线下结合的方式进行。易烊千玺、李兰迪、胡先煦、罗一舟等2018级毕业生均参加了毕业典礼。
这份让粉丝们“喜大普奔”的公告也呼应了网友们此前的总结,“果然,宇宙的尽头是编制。”
童星出道的易烊千玺,凭借偶像组合TFBOYS大火,高考考入中央戏剧学院表演专业,出演过《少年的你》、《送你一朵小红花》、《长津湖》、《长安十二时辰》等不少作品,凭借今年2月的春节档《长津湖之水门桥》《奇迹·笨小孩》两部电影的加持,易烊千玺主演的电影票房累计破100亿,他成功拿下“中国首位00后百亿票房男演员”的荣誉。他3次获奖,4次提名,其中2次提名金鸡奖最佳男主,1次提名金鹰奖最佳男演员。

据文汇报,继《送你一朵小红花》之后,影评人史航对他在《奇迹·笨小孩》中的表演又一次给出高分——“千玺这回异常动人。以往他一次次在银幕上彰显的力量,多是源自反抗与挣脱、生涩与横蛮,而这次他总是娴熟,冷静,有时还学会了苦笑——好演员能够让编剧的留白变成有气息的空间而不是未完成的草图,而这一回,千玺他的表演自主性已经建立无疑。”

图片来源:视觉中国
据潇湘晨报,易烊千玺一直都是圈内有口皆碑的“学霸级演员”之一,无论是文化课成绩,还是专业课成绩,在同届艺考生当中的综合表现都是相当出色。22岁还不到的易烊千玺,如今可以成为国家话剧院的一员,在同龄人中绝对是佼佼者的存在,相信在未来,这位少年还能创造更多佳绩。
同样是童星出道的胡先煦代表作有《如懿传》、《小别离》、《棋魂》等。

图片来源:视觉中国
演员罗一舟虽然近年来代表作不多,但他曾出演话剧《白蛇》,也给观众留下深刻印象,此外,他还参加综艺《青春有你第三季》《舞蹈生》等。



已有0人发表了评论